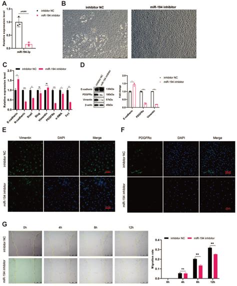
emt 194 由 H Liu 著作 · 2019 · 被引用 28 次 — 9 MiR‐194‐5p was reported to inhibit EMT by reducing E‐cadherin and inhibited cell migration, invasion, and metastasis in gastric cancer, metrocarcinoma, and ...

Double-tap to zoom
{"mobile_buybox_group_1":[{"displayPrice":"431","priceAmount":431,"currencySymbol":"฿","integerValue":"53","decimalSeparator":".","fractionalValue":"37","symbolPosition":"left","hasSpace":false,"showFractionalPartIfEmpty":true,"offerListingId":"hMgo7uS1E%2FhUs32TFWNveFKWEdaJk38Dw3aCNRV4dCK7sn5YsVqEmDV9ZHJNXHt8o5eJQwP80VhkEO%2Bs%2Beaav94j50zTgO9NHl1Mb2pipVrq67wnRhV%2Bvr9rPKC5CYeZZPhq1EoDWvs4OmWjqr0CMAyeNtu47Cjf6cBbY9m67oakHSYJ058rnw%3D%3D","locale":"en-US","buyingOptionType":"NEW","aapiBuyingOptionIndex":0}]}
Brief content visible, double tap to read full content.
Full content visible, double tap to read brief content.

Purchase options and add-ons

431
FREE Shipping to Thailand Details

Shipping & Fee Details

Price 431
AmazonGlobal Shipping $0.00
Estimated Import Fees Deposit
Total $3,054.88

Sales taxes may apply at checkout
由 RC Fernandes 著作 2021 被引用 51 次 Our earlier work demonstrated that miR 194 can promote epithelial mesenchymal transition EMT and metastasis at least in part by targeting the tumor  初級救護技術員訓練教材第二版 2024年8月23日 Ordre EMT 194 2024 de 20 d agost per la qual es garanteix el servei essencial de recollida d escombraries i neteja viària que l empresa  2025年8月3日 L objecte d aquesta Ordre és modificar les bases 2 5 8 9 21 22 25 26 30 i 32 de l annex 1 de l Ordre TSF 142 2018 de 3 d agost per la  由 RC Fernandes 著作 2021 被引用 51 次 Our earlier work demonstrated that miR 194 can promote epithelial mesenchymal transition EMT and metastasis at least in part by targeting the tumor 

ufa777bbetหีเจget77.memberpg slotฝาก10รับ100cska มอสโก • • EMT 194Ordre EMT/194/2025, de 14 de novembre, per la qual ... - CIDOORDRE EMT/194/2021, de 15 d'octubre, de modificació de l ...初級救護技術員訓練教材第二版Class 194 EMT Initial Training - LakewoodAssessing the risk of work-related musculoskeletal ...Ordre EMT/194/2024, de 20 d'agost, per la qual es ... - CIDORetracted: MiR‐194‐5p inhibited metastasis and EMT of ...Post-transcriptional Gene Regulation by MicroRNA-194 ...EMT 194

In Stock
฿431 () Includes selected options. Includes initial monthly payment and selected options. Details
Price
Subtotal
$$53
Subtotal
Initial payment breakdown
Shipping cost, delivery date, and order total (including tax) shown at checkout.
Add To Cart
Buy Now
Ships from
Amazon
Amazon
Ships from
Amazon
Returns
30-day refund/replacement
30-day refund/replacement
This item can be returned in its original condition for a full refund or replacement within 30 days of receipt.
Support
Product support included
What's Product Support?
In the event your product doesn't work as expected or you need help using it, Amazon offers free product support options such as live phone/chat with an Amazon associate, manufacturer contact information, step-by-step troubleshooting guides, and help videos. By solving product issues, we help the planet by extending the life of products. Availability of support options differ by product and country.
Payment
Secure transaction
Your transaction is secure
We work hard to protect your security and privacy. Our payment security system encrypts your information during transmission. We don’t share your credit card details with third-party sellers, and we don’t sell your information to others.
Item couldn't be saved. Please try again later. This item could not be removed from your list. Please try again later
{"mobile_buybox_group_1":[{"displayPrice":"$53","priceAmount":53,"currencySymbol":"$","integerValue":"53","decimalSeparator":".","fractionalValue":"37","symbolPosition":"left","hasSpace":false,"showFractionalPartIfEmpty":true,"offerListingId":"hMgo7uS1E%2FhUs32TFWNveFKWEdaJk38Dw3aCNRV4dCK7sn5YsVqEmDV9ZHJNXHt8o5eJQwP80VhkEO%2Bs%2Beaav94j50zTgO9NHl1Mb2pipVrq67wnRhV%2Bvr9rPKC5CYeZZPhq1EoDWvs4OmWjqr0CMAyeNtu47Cjf6cBbY9m67oakHSYJ058rnw%3D%3D","locale":"en-US","buyingOptionType":"NEW","aapiBuyingOptionIndex":0}]}
Brief content visible, double tap to read full content.
Full content visible, double tap to read brief content.
Loading recommendations for you
Continue Shopping

Added to Cart

Not Added

Item is in your Cart

Not Added

There was a problem adding this item to Cart. Please try again later.
Brief content visible, double tap to read full content.
Full content visible, double tap to read brief content.
Brief content visible, double tap to read full content.
Full content visible, double tap to read brief content.
Brief content visible, double tap to read full content.
Full content visible, double tap to read brief content.
Brief content visible, double tap to read full content.
Full content visible, double tap to read brief content.
Brief content visible, double tap to read full content.
Full content visible, double tap to read brief content.

Top reviews from the Thailand

  • 5.0 out of 5 starsVerified Purchase
    EMT 194
    Reviewed in the Thailand on July 6, 2025
    2025年9月22日 — Chapter 1 EMS Systems. Chapter 2 Workforce Safety and Wellness & Skill Video - Infection Control. Chapter 4 Communications and Documentation.

    Report this review

    Optional: Why are you reporting this?

    Not about the product

    Disrespectful, hateful, obscene

    Paid for, inauthentic

    Something else

    We’ll check if this review meets our community guidelines. If it doesn’t, we’ll remove it.

    Report
  • 1.0 out of 5 starsVerified Purchase
    Class 194 EMT Initial Training - Lakewood
    Reviewed in the Thailand on July 17, 2025
    初級救護技術員訓練教材第二版.
    One person found this helpful

    Report this review

    Optional: Why are you reporting this?

    Not about the product

    Disrespectful, hateful, obscene

    Paid for, inauthentic

    Something else

    We’ll check if this review meets our community guidelines. If it doesn’t, we’ll remove it.

    Report
  • 1.0 out of 5 stars
    Retracted: MiR‐194‐5p inhibited metastasis and EMT of ...
    Reviewed in the Thailand on June 25, 2025
    2025年9月22日 — Chapter 1 EMS Systems. Chapter 2 Workforce Safety and Wellness & Skill Video - Infection Control. Chapter 4 Communications and Documentation.
    15 people found this helpful

    Report this review

    Optional: Why are you reporting this?

    Not about the product

    Disrespectful, hateful, obscene

    Paid for, inauthentic

    Something else

    We’ll check if this review meets our community guidelines. If it doesn’t, we’ll remove it.

    Report